蘑菇视频

蘑菇视频    | English   | 高速铁路地球科学与工程实验教学中心   | 综合管理系统   | SWJTU-OSU合作办学项目

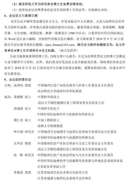
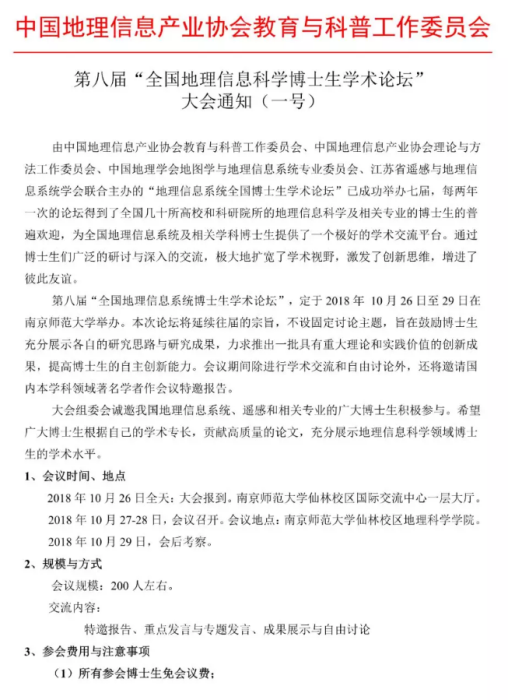
会议通知 | 第八届“全国地理信息科学博士生学术论坛” 大会1号通知

  作者:     日期:2018-09-13   点击数:  

各位老师:

由中国地理信息产业协会教育与科普工作委员会、中国地理信息产业协会理论与方法工作委员会、中国地理学会地图学与地理信息系统专业委员会、江苏省遥感与地理信息系统学会联合主办的“第八届地理信息系统全国博士生学术论坛”拟于10月26-29日在南京师范大学召开,仍然采用免注册费、免食宿、赠专业书籍等活动。麻烦各位老师将该通知转发给贵校的有关导师及博士生,并鼓励大家积极参会。谢谢!

汤国安

南京师范大学地理科学院