蘑菇视频

蘑菇视频    | English   | 高速铁路地球科学与工程实验教学中心   | 综合管理系统   | SWJTU-OSU合作办学项目

【青马工程】第八期“青马工程”精英班报名通知

  作者:     日期:2019-11-20   点击数:  

全体大三大四、研究生一年级同学:


为全面贯彻落实团中央《“青年马克思主义者培养工程”实施纲要》(中青发[2007]27号)和《关于实施优秀青年马克思主义者培养工程的意见》(川组通[2015]66号)文件精神,切实提高我校大学生骨干的政治理论素养,着力培养造就一批用马克思主义中国化的最新成果武装的马克思主义者,引导我校青年成长为中国特色社会主义事业的合格建设者和可靠接班人,校团委决定举办我校第八期“青年马克思主义者培养工程”培训班。本次校级青马工程培训班分为精英人才、骨干人才、储备人才3个层次。现面向我院相关年级全体本科生开展精英班推荐选拔相关工作。

本次精英班相关具体事宜通知如下:

一、培养目标

学校每年遴选30名左右具有领导特质和政治潜能的优秀大学生,以两年为周期,通过理论学习研修、社会实践锻炼、促进交流合作、加强培养使用等方式进行持续、有针对性的培养,使之成为具有坚定政治信念、现代管理素质和较强创新创业能力的优秀管理人才,为学校和地方发展发现、培养和储备一批优秀人才,为中国特色社会主义事业培养合格的建设者和可靠接班人。

二、培养对象

本次培训面向我院全日制本科三年级、本科四年级(已获推免攻读本校研究生资格)、研究生一年级的在校学生开放选拔,要求忠于祖国,热爱人民,拥护中国共产党的领导,品行端正,遵纪守法,身体健康,品学兼优,年龄一般不超过30周岁。优先考虑毕业后愿意留在西部地区从事党政管理工作的学生。

三、选拨方式及条件

选拔方式:本次选拔以组织推荐结合个人自荐进行选拔。

    (一)组织推荐

1、政治立场坚定,拥护中国共产党的领导,拥护社会主义,能够认真学习马克思主义中国化的最新成果,自觉用中国特色社会主义理论武装头脑,有良好的道德品质和道德操守,具备强烈的社会责任感和使命感;

2、在社会实践、志愿服务、社会工作以及思想修养等方面表现突出的校院两级优秀学生干部,原则上为学生组织主要负责人,或下一届主要负责人重点培养对象;

3、学习成绩优秀,综合排名在本专业前30%。

(二)个人自荐

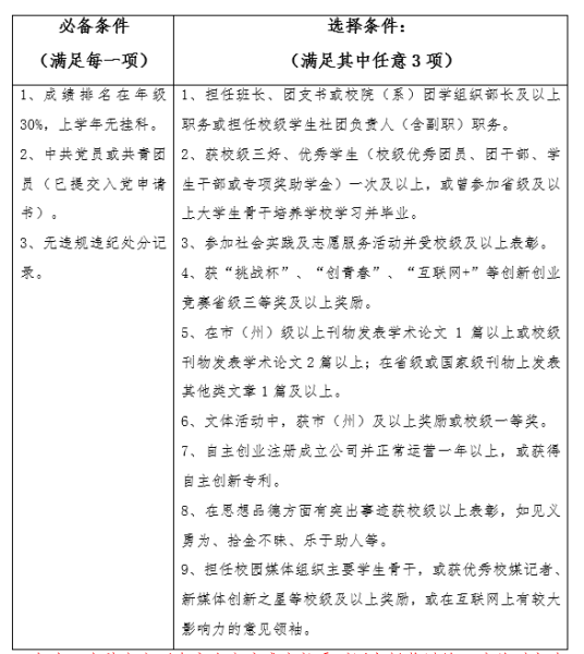
报名者原则上需满足报名条件量化表格中的每一项必备条件,同时满足任意三项选择性条件。

表1:蘑菇视频 青马工程“精英人才班”报名条件量化表


备注:在其它方面有突出事迹或专长受到国家级奖励的,请单列申请,附有关证明材料,经青马工程工作小组审核认定,可直接入选。

四、选拔程序

(一)组织推荐或自荐。组织推荐由学院团委负责,推荐产生1名候选人。自荐方式的推荐表需要2名老师签署同意推荐意见,其中一名为学校管理工作人员,一名为专业任课老师。各推荐人选填写《蘑菇视频 青年马克思主义者培养工程学员申报书(组织推荐)》(附件1)或者《蘑菇视频 青年马克思主义者培养工程学员申报书(个人自荐)》(附件2),本周内统一交到x4542办公室,由学院团委审核基本信息并盖章。学院团委将于2019年11月25日(周一)上午12:00前上报至校团委,请各位同学注意提交时间。

    (二)资格审查及面试。校团委将组织推荐人选的资格审查,对申报材料进行初审,必要时可组织笔试。组织专家评委将对候选人进行面试,综合评定候选人的思想政治素质、思维能力、领导潜能、分析解决问题的能力等,择优确定30名左右的学员人选。

五、培训名额

本期精英人才培训班学员名额为30人,从组织推荐和自荐候选人中择优选拔。学员推荐限额1名。自荐候选人不限制。

六、培训要求

(一)各相关班级接到通知后,要大力宣传,积极动员,鼓励本班同学自我推荐,学院团委将本着“公平、公正、公开”的原则开展相关评议和推荐。 青马工程” 精英班学员为入党积极分子的, 培养期间参加的理论学习、社会实践等课程将会记入入党积极分子的考察材料中。

(二)我院学生申报加入精英班学习后,要端正学习态度,严肃学习纪律,学校层面对于培训过程中出现迟到、早退、擅自缺席、不遵守纪律、严重干扰培训秩序等违纪行为的学员将给予通报批评,并取消评优表彰及下一学年度团内系统评优资格,以书面形式通报批评。对于培训合格者学校将颁发结业证书,根据学员的意愿推荐到学生组织重要岗位任职,并推荐到校内外单位实习实践。请同学们务必重视。

附件一:组织推荐登记表/uploadFiles/201911/20/_B_201911201313337118.doc

附件二:个人自荐登记表/uploadFiles/201911/20/_B_201911201313544037.doc


                                                          



 共青团蘑菇视频

地球科学与环境工程学院委员会

                                                                       2019年11月20日